Ułatwienia dostępu

Przejdź do głównej treści

Doktoranci


Kierownik Studiów Doktoranckich: dr hab. n. med. Joanna Sypecka, prof. IMDiK

Zakład Neurobiologii Naprawczej
tel. (+48) 22 60 86 508
Ten adres pocztowy jest chroniony przed spamowaniem. Aby go zobaczyć, konieczne jest włączenie w przeglądarce obsługi JavaScript.
pok. B123

Referat ds. Doktorantów: mgr inż. Aleksandra Bilmin
tel. (+48) 22 60 86 453
Ten adres pocztowy jest chroniony przed spamowaniem. Aby go zobaczyć, konieczne jest włączenie w przeglądarce obsługi JavaScript.
pok. B114 

Szkoły doktorskie:

Przydatne informacje i dokumenty:

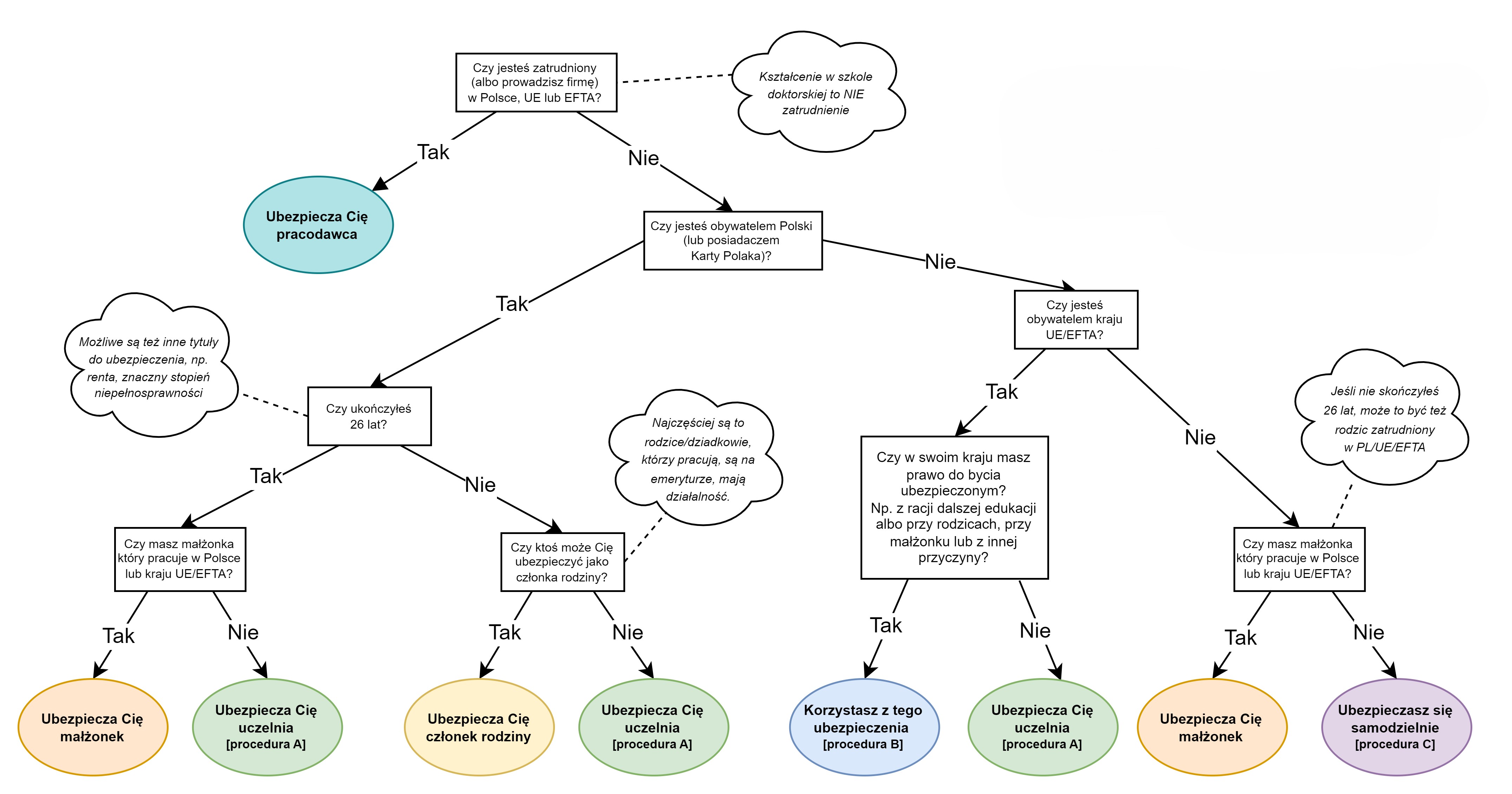
 - Ubezpieczenia

drzewko decyzyjne ubezpieczenia UJ jpeg

 

* Powyższy schemat ma na celu w uproszczony sposób przedstawienie kwestii związanych z ubezpieczeniami. Każdorazowo należy jednak wziać pod uwagę indywidualną sytuację faktyczną i prawną konkretnej osoby. Informacje aktualne na 11.04.2024.
** Infografika: Maksymilian Szymczak, Szkoła Doktorska Nauk Ścisłych i Przyrodniczych Uniwersytetu Jagiellońskiego

 


 

Dane kontaktowe

Instytut Medycyny Doświadczalnej i Klinicznej
im. Mirosława Mossakowskiego Polskiej Akademii Nauk
02-106 Warszawa
ul. A. Pawińskiego 5

© Wszelkie prawa zasteżone.
Zaprojektowane i wdrożone przez WINDWEB.